1.前言
安装
- 直接用
<script>引入(本地或者cdn) - npm
npm install vue - vue-cli官方脚手架
# 全局安装 vue-cli
$ npm install --global vue-cli
# 创建一个基于 webpack 模板的新项目
$ vue init webpack my-project
# 安装依赖,走你
$ cd my-project
$ npm install
$ npm run dev
简介
Vue (读音 /vjuː/,类似于 view) 是一套用于构建用户界面的渐进式框架。Vue 的核心库只关注视图层,对应view。
Vue数据驱动,jQuery是结构驱动
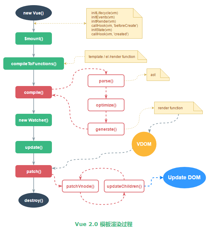
原理
内部使用Object.defineProperty(最低支持IE9)把所有属性全部转为 getter/setter,为每个组件绑定了watcher 实例对象,并且把属性作为依赖项,当依赖项的setter调用时,watcher将会重新计算,从而更新组件。
- [组件render]-<创建>-[getter、setter]-<收集依赖>-[watcher]
- [触发setter]-<通知>-[watcher]-<触发>-[组件渲染函数]-<更新>-[组件]

image

开发环境
- vueTools
- vscode【Vetur、Vue2 Snippets】
- weboack
2.实例
声明式渲染
<!--html-->
<div id="app">
{{ message }}
</div>
//js
var vm = new Vue({
el: '#app',
data: {
message: 'Hello Vue!'
}
})
数据与方法
当一个 Vue 实例被创建时,它向 Vue 的响应式系统中加入了其 data 对象中能找到的所有的属性。当这些属性的值发生改变时,视图将会产生“响应”,即匹配更新为新的值。
// 我们的数据对象
var data = { a: 1 }
// 该对象被加入到一个 Vue 实例中
var vm = new Vue({
data: data
})
// 他们引用相同的对象!
vm.a === data.a // => true
// 设置属性也会影响到原始数据
vm.a = 2
data.a // => 2
// ... 反之亦然
data.a = 3
vm.a // => 3
当这些数据改变时,视图会进行重渲染。值得注意的是只有当实例被创建时 data 中存在的属性是响应式的。也就是说如果你添加一个新的属性,将不会触发任何视图的更新。如果你知道你会在晚些时候需要一个属性,但是一开始它为空或不存在,那么你仅需要设置一些初始值。
var data = { a: 1 }
var vm = new Vue({
el: '#example',
data: data
})
vm.$data === data // => true
vm.$el === document.getElementById('example') // => true
// $watch 是一个实例方法
vm.$watch('a', function (newValue, oldValue) {
// 这个回调将在 `vm.a` 改变后调用
})
自身属性和方法
vue实例自身暴露的属性和方法通过前缀$来获取
var data = { a: 1 }
var vm = new Vue({
el: '#example',
data: data
})
vm.$data === data // => true
vm.$el === document.getElementById('example') // => true
实例生命周期
每个 Vue 实例在被创建之前都要经过一系列的初始化过程(生命周期)。在这个过程中会运行一些叫做生命周期钩子的函数,用户可以在不同阶段添加自己的代码来做一些事情。

beforeCreate:在实例初始化之后,数据观测 (data observer) 和 event/watcher 事件配置之前被调用。created:在实例创建完成后被立即调用。在这一步,实例已完成以下的配置:数据观测 (data observer),属性和方法的运算,watch/event 事件回调。然而,挂载阶段还没开始,$el 属性目前不可见。beforeMount:在挂载开始之前被调用:相关的 render 函数首次被调用。mounted:el 被新创建的 vm.$el 替换,并挂载到实例上去之后调用该钩子。beforeUpdate:数据更新时调用,发生在虚拟 DOM 重新渲染和打补丁之前。updated:由于数据更改导致的虚拟 DOM 重新渲染和打补丁,在这之后会调用该钩子beforeDestroy:实例销毁之前调用。在这一步,实例仍然完全可用。destroyed:Vue 实例销毁后调用。调用后,Vue 实例指示的所有东西都会解绑定,所有的事件监听器会被移除,所有的子实例也会被销毁。activated/deactivated:keep-alive 组件激活/停用时调用,errorCaptured:当捕获一个来自子孙组件的错误时被调用。此钩子会收到三个参数:错误对象、发生错误的组件实例以及一个包含错误来源信息的字符串。此钩子可以返回 false 以阻止该错误继续向上传播。
注意:
- beforeCreate,created外的钩子在服务器端渲染期间不被调用。
- 不要在选项属性或回调上使用箭头函数,比如
//错误,会导致this不会指向Vue 实例
created: () => console.log(this.a)
vm.$watch('a', newValue => this.myMethod())
Vue对象的选项
var vm = new Vue({
// 数据
data: "声明需要响应式绑定的数据对象",
props: "接收来自父组件的数据",
propsData: "创建实例时手动传递props,方便测试props",
computed: "计算属性",
methods: "定义可以通过vm对象访问的方法",
watch: "Vue实例化时会调用$watch()方法遍历watch对象的每个属性",
// DOM
el: "将页面上已存在的DOM元素作为Vue实例的挂载目标",
template: "可以替换挂载元素的字符串模板",
render: "渲染函数,字符串模板的替代方案",
renderError: "仅用于开发环境,在render()出现错误时,提供另外的渲染输出",
// 生命周期钩子
beforeCreate: "发生在Vue实例初始化之后,data observer和event/watcher事件被配置之前",
created: "发生在Vue实例初始化以及data observer和event/watcher事件被配置之后",
beforeMount: "挂载开始之前被调用,此时render()首次被调用",
mounted: "el被新建的vm.$el替换,并挂载到实例上之后调用",
beforeUpdate: "数据更新时调用,发生在虚拟DOM重新渲染和打补丁之前",
updated: "数据更改导致虚拟DOM重新渲染和打补丁之后被调用",
activated: "keep-alive组件激活时调用",
deactivated: "keep-alive组件停用时调用",
beforeDestroy: "实例销毁之前调用,Vue实例依然可用",
destroyed: "Vue实例销毁后调用,事件监听和子实例全部被移除,释放系统资源",
// 资源
directives: "包含Vue实例可用指令的哈希表",
filters: "包含Vue实例可用过滤器的哈希表",
components: "包含Vue实例可用组件的哈希表",
// 组合
parent: "指定当前实例的父实例,子实例用this.$parent访问父实例,父实例通过$children数组访问子实例",
mixins: "将属性混入Vue实例对象,并在Vue自身实例对象的属性被调用之前得到执行",
extends: "用于声明继承另一个组件,从而无需使用Vue.extend,便于扩展单文件组件",
provide&inject: "2个属性需要一起使用,用来向所有子组件注入依赖,类似于React的Context",
// 其它
name: "允许组件递归调用自身,便于调试时显示更加友好的警告信息",
delimiters: "改变模板字符串的风格,默认为{{}}",
functional: "让组件无状态(没有data)和无实例(没有this上下文)",
model: "允许自定义组件使用v-model时定制prop和event",
inheritAttrs: "默认情况下,父作用域的非props属性绑定会应用在子组件的根元素上。当编写嵌套有其它组件或元素的组件时,可以将该属性设置为false关闭这些默认行为",
comments: "设为true时会保留并且渲染模板中的HTML注释"
});
3.模板语法
Vue.js 使用了基于 HTML 的模板语法,必须是合法的 HTML。在底层的实现上,Vue 将模板编译成虚拟 DOM 渲染函数。
插值
文本
<!--Mustache-->
<span>Message: {{ msg }}</span>
<!--v-text-->
<span v-text="msg"></span>
<!--v-once:一次性插值-->
<span v-once>这个将不会改变: {{ msg }}</span>
HTML
<p>Using v-html directive: <span v-html="rawHtml"></span></p>
只对可信内容使用 HTML 插值,绝不要对用户提供的内容使用插值。
特性
<div v-bind:id="dynamicId"></div>
在插值中可以使用表达式,但只限简单表达式。
{{ message.split('').reverse().join('') }}
<div v-bind:id="'list-' + id"></div>
指令
指令 (Directives) 是带有 v- 前缀的特殊属性。
指令的职责是,当表达式的值改变时,将其产生的连带影响,响应式地作用于 DOM。
<p v-if="seen">现在你看到我了</p>
<a v-on:click="doSomething">...</a>
| 指令 | 预期/限制 | 作用 |
|---|---|---|
| v-text | string | 文本插值 |
| v-html | string | html插值 |
| v-show | any | 条件显示 |
| v-if、v-else、v-else-if | any | 条件渲染 |
| v-for | Array/Object/number/string | 列表渲染 |
| v-on(@) | Function/Inline Statement/Object | 事件绑定 |
| v-bind(:) | any (with argument)/Object (without argument) | 特性绑定 |
| v-model | 仅限/ | 双向绑定 |
| v-pre | 忽略编译 | |
| v-cloak | 避免显示Mustache | |
| v-once | 一次性渲染 |
修饰符
修饰符 (Modifiers) 是以半角句号 . 指明的特殊后缀,用于指出一个指令应该以特殊方式绑定。
<form v-on:submit.prevent="onSubmit">...</form>
- v-on能使用的修饰符:
| 修饰符 | 作用 |
|---|---|
| .stop | 调用 event.stopPropagation()。 |
| .prevent | 调用 event.preventDefault()。 |
| .capture | 添加事件侦听器时使用 capture 模式。 |
| .self | 只当事件是从侦听器绑定的元素本身触发时才触发回调。 |
| .{keyCode / keyAlias} | 只当事件是从特定键触发时才触发回调。 |
| .native | 监听组件根元素的原生事件。 |
| .once | 只触发一次回调。 |
| .left | (2.2.0) 只当点击鼠标左键时触发。 |
| .right | (2.2.0) 只当点击鼠标右键时触发。 |
| .middle | (2.2.0) 只当点击鼠标中键时触发。 |
| .passive | (2.3.0) 以 { passive: true } 模式添加侦听器 |
- v-bind能使用的修饰符:
| 修饰符 | 作用 |
|---|---|
| .prop | 被用于绑定 DOM 属性 (property)。(差别在哪里?) |
| .camel | (2.1.0+) 将 kebab-case 特性名转换为 camelCase. (从 2.1.0 开始支持) |
| .sync | (2.3.0+) 语法糖,会扩展成一个更新父组件绑定值的 v-on 侦听器。 |
- v-model能使用的修饰符:
| 修饰符 | 作用 |
|---|---|
| .lazy | 取代 input 监听 change 事件 |
| .number | 输入字符串转为数字 |
| .trim | 输入首尾空格过滤 |
4.计算属性和观察者
计算属性
对于任何复杂逻辑,你都应当使用计算属性,而不应直接放在模板中。
计算属性也是响应式的,但是它会基于它们的依赖进行缓存的,只有当缓存改变,它才会重新求值;否则会直接返回缓存的结果,而不必再次执行函数。
应当优先使用计算属性而不是侦听属性。
<div id="example">
<p>Original message: "{{ message }}"</p>
<p>Computed reversed message: "{{ reversedMessage }}"</p>
</div>
var vm = new Vue({
el: '#example',
data: {
message: 'Hello'
},
computed: {
// 计算属性的 getter
reversedMessage: function () {
// `this` 指向 vm 实例
return this.message.split('').reverse().join('')
}
}
})
下面的计算属性不会更新,因为Date.now() 不是响应式依赖。
computed: {
now: function () {
return Date.now()
}
}
计算属性缓存 vs 方法
<p>Reversed message: "{{ reversedMessage() }}"</p>
// 在组件中
methods: {
reversedMessage: function () {
return this.message.split('').reverse().join('')
}
}
方法在每次调用时总会再次执行函数。
setter
计算属性默认只有 getter ,不过在需要时你也可以提供一个 setter
computed: {
fullName: {
// getter
get: function () {
return this.firstName + ' ' + this.lastName
},
// setter
set: function (newValue) {
var names = newValue.split(' ')
this.firstName = names[0]
this.lastName = names[names.length - 1]
}
}
}
侦听器
<div id="watch-example">
<p>
Ask a yes/no question:
<input v-model="question">
</p>
<p>{{ answer }}</p>
</div>
watch: {
// 如果 `question` 发生改变,这个函数就会运行
question: function (newQuestion, oldQuestion) {
this.answer = 'Waiting for you to stop typing...'
this.getAnswer()
}
}
销毁
// const unWatch = app.$watch('text', (newText, oldText) => {
// console.log(`${newText} : ${oldText}`)
// })
// setTimeout(() => {
// unWatch()
// }, 2000)
5. Class与Style绑定
Class
对象语法
当value为真时,绑定对应的key到class
<!--内联在模板中-->
<div class="static"
v-bind:class="{ active: isActive, 'text-danger': hasError }">
</div>
<!--绑定data或者计算属性的的一个对象-->
<div v-bind:class="classObject"></div>
<!--js-->
data: {
classObject: {
active: true,
'text-danger': false
}
}
数组语法
<!--模板-->
<div v-bind:class="[activeClass, errorClass]"></div>
<!--js-->
data: {
activeClass: 'active',
errorClass: 'text-danger'
}
<!--结果-->
<div class="active text-danger"></div>
也可以使用三元表达式。
// isActive为真添加activeClass,errorClass始终存在
<div v-bind:class="[isActive ? activeClass : '', errorClass]"></div>
混合
<div v-bind:class="[{ active: isActive }, errorClass]"></div>
用在组件上
class将被添加到该组件的根元素上面。该元素上已经存在的class不会被覆盖。
<my-component class="baz boo"></my-component>
注意:和普通的class并存,并不会覆盖(不同名),最终会合成一个class。
Style
自动侦测并添加相应浏览器引擎前缀。
对象语法
CSS 属性名可以用驼峰式 (camelCase) 或短横线分隔 (kebab-case,记得用单引号括起来) 来命名。
<!--内联在模板中-->
<div v-bind:style="{ color: activeColor, fontSize: fontSize + 'px' }"></div>
<!--js-->
data: {
activeColor: 'red',
fontSize: 30
}
<!--绑定data或者计算属性的的一个对象-->
<div v-bind:style="styleObject"></div>
<!--js-->
data: {
styleObject: {
color: 'red',
fontSize: '13px'
}
}
数组语法
可以将多个样式对象应用到同一个元素上
<div v-bind:style="[baseStyles, overridingStyles]"></div>
多重值
<!--常用于提供多个带前缀的值-->
<div :style="{ display: ['-webkit-box', '-ms-flexbox', 'flex'] }"></div>
6.条件渲染
v-if(v-else、v-else-if)
根据表达式的值的真假条件渲染元素。
<div v-if="type === 'A'">
A
</div>
<div v-else-if="type === 'B'">
B
</div>
<div v-else-if="type === 'C'">
C
</div>
<div v-else>
Not A/B/C
</div>
如果需要条件渲染多个元素,可以使用包裹。
<template v-if="ok">
<h1>Title</h1>
<p>Paragraph 1</p>
<p>Paragraph 2</p>
</template>
key
Vue 会尽可能高效地渲染元素,通常会复用已有元素而不是从头开始渲染。添加一个具有唯一值的 key 属性可以强制其重新渲染。
v-show
根据表达式之真假值,切换元素的 display CSS 属性。
<h1 v-show="ok">Hello!</h1>
7.列表渲染
数组
<!--普通-->
<ul id="example">
<li v-for="item in items">
{{ item.message }}
</li>
</ul>
<!--带索引-->
<ul id="example">
<li v-for="(item, index) in items">
{{ parentMessage }} - {{ index }} - {{ item.message }}
</li>
</ul>
<!--js-->
var example = new Vue({
el: '#example',
data: {
items: [
{ message: 'Foo' },
{ message: 'Bar' }
]
}
})
数组更新检测
包含变异(改变原数组)和非变异(生成新数组,不改变原数组)两组方式,都将触发更新。
- 变异方法:push()、pop()、shift()、unshift()、splice()、sort()、reverse()
- 非变异方法(需用新数组替换原数组):filter()、concat()、slice()
不能检测的变动:
- 当你利用索引直接设置一个项时,例如:vm.items[indexOfItem] = newValue
- 当你修改数组的长度时,例如:vm.items.length = newLength
对象
<!--普通-->
<li v-for="value in object">
{{ value }}
</li>
<!--带key-->
<div v-for="(value, key) in object">
{{ key }}: {{ value }}
</div>
<!--带key、索引-->
<div v-for="(value, key, index) in object">
{{ index }}. {{ key }}: {{ value }}
</div>
<!--js-->
new Vue({
data: {
object: {
firstName: 'John',
lastName: 'Doe',
age: 30
}
}
})
对象更改检测注意事项
Vue 不能检测对象属性的添加或删除。
- 对于已经创建的实例,Vue 不能动态添加根级别的响应式属性。
var vm = new Vue({
data: {
a: 1
}
})
// `vm.a` 现在是响应式的
vm.b = 2
// `vm.b` 不是响应式的
- 可以使用 Vue.set(object, key, value) 方法向嵌套对象添加响应式属性
var vm = new Vue({
data: {
userProfile: {
name: 'Anika'
}
}
})
vm.$set(this.userProfile, 'age', 27)
- 多个属性可以使用Object.assign() 或 _.extend()
this.userProfile = Object.assign({}, this.userProfile, {
age: 27,
favoriteColor: 'Vue Green'
})
delete
对应的删除属性使用vm.$delete(obj,key)
key
当 Vue.js 用 v-for 正在更新已渲染过的元素列表时,它默认用“就地复用”策略。
建议尽可能在使用 v-for 时为每一项提供一个唯一的 key。
循环组件的时候,key是必须的。
<div v-for="item in items" :key="item.id">
<!-- 内容 -->
</div>
其他
- v-for的循环对象也可以是计算属性和带返回值的method 方法。
- 利用带有 v-for 的 渲染多个元素
<ul>
<template v-for="item in items">
<li>{{ item.msg }}</li>
<li class="divider"></li>
</template>
</ul>
- v-for和v-if处于同一节点时,v-for 具有比 v-if 更高的优先级
8.事件处理
事件
<div id="example-3">
<button v-on:click="say('hi')">Say hi</button>
<!--访问原始的 DOM 事件-->
<button v-on:click="say2('what', $event)">Say what</button>
</div>
new Vue({
el: '#example-3',
methods: {
say: function (message) {
alert(message)
},
say2: function (message,event) {
// 现在我们可以访问原生事件对象
if (event) event.preventDefault()
alert(message)
}
}
})
事件修饰符
修饰符可以串联,代码会以串联的顺序产生。
| 修饰符 | 作用 |
|---|---|
| .stop | 调用 event.stopPropagation()。 |
| .prevent | 调用 event.preventDefault()。 |
| .capture | 添加事件侦听器时使用 capture 模式。 |
| .self | 只当事件是从侦听器绑定的元素本身触发时才触发回调。 |
| .once | 只触发一次回调。 |
<!-- 阻止单击事件继续传播 -->
<a v-on:click.stop="doThis"></a>
<!-- 提交事件不再重载页面 -->
<form v-on:submit.prevent="onSubmit"></form>
<!-- 修饰符可以串联 -->
<a v-on:click.stop.prevent="doThat"></a>
<!-- 只有修饰符 -->
<form v-on:submit.prevent></form>
<!-- 添加事件监听器时使用事件捕获模式 -->
<!-- 即元素自身触发的事件先在此处处理,然后才交由内部元素进行处理 -->
<div v-on:click.capture="doThis">...</div>
<!-- 只当在 event.target 是当前元素自身时触发处理函数 -->
<!-- 即事件不是从内部元素触发的 -->
<div v-on:click.self="doThat">...</div>
<!-- 点击事件将只会触发一次(可用于自定义组件) -->
<a v-on:click.once="doThis"></a>
Vue 还对应 addEventListener 中的 passive 选项提供了 .passive 修饰符,能够提升移动端的性能,但是要避免和.prevent一起使用。
<!-- 滚动事件的默认行为 (即滚动行为) 将会立即触发 -->
<!-- 而不会等待 `onScroll` 完成 -->
<!-- 这其中包含 `event.preventDefault()` 的情况 -->
<div v-on:scroll.passive="onScroll">...</div>
按键修饰符
在监听键盘事件时,我们经常需要检查常见的键值。Vue 允许为 v-on 在监听键盘事件时添加按键修饰符。
<!-- 只有在 `keyCode` 是 13 时调用 `vm.submit()` -->
<input v-on:keyup.13="submit">
<!-- 缩写语法 -->
<input @keyup.enter="submit">
- 全部的按键别名:
.enter、.tab、.delete(捕获“删除”和“退格”键)、.esc、.space、.up、.down、.left、.right - 自定义按键修饰符别名
// 可以使用 `v-on:keyup.f1`
Vue.config.keyCodes.f1 = 112
- 自动匹配按键修饰符
<!--可直接将 KeyboardEvent.key 暴露的任意有效按键名转换为 kebab-case 来作为修饰符:-->
<input @keyup.page-down="onPageDown">
系统修饰键
.ctrl、.alt、.shift、.meta。
在和 keyup 事件一起用时,事件触发时修饰键必须处于按下状态。换句话说,只有在按住 ctrl 的情况下释放其它按键,才能触发 keyup.ctrl。而单单释放 ctrl 也不会触发事件。
<!-- Alt + C -->
<input @keyup.alt.67="clear">
<!-- Ctrl + Click -->
<div @click.ctrl="doSomething">Do something</div>
.exact 修饰符允许你控制由精确的系统修饰符组合触发的事件。
<!-- 即使 Alt 或 Shift 被一同按下时也会触发 -->
<button @click.ctrl="onClick">A</button>
<!-- 有且只有 Ctrl 被按下的时候才触发 -->
<button @click.ctrl.exact="onCtrlClick">A</button>
<!-- 没有任何系统修饰符被按下的时候才触发 -->
<button @click.exact="onClick">A</button>
鼠标按钮修饰符
.left、.right、.middle
仅响应特定的鼠标按钮
9.表单输入绑定
基础用法
可以用 v-model 指令在表单 <input> 及 <textarea> 元素上创建双向数据绑定。
v-model仅为v-on:input和v-bind:value的语法糖而已。
<input v-model="something">
<input
v-bind:value="something"
v-on:input="something = $event.target.value">
注意:v-model 会忽略所有表单元素的 value、checked、selected 特性的初始值而总是将 Vue 实例的数据作为数据来源。你应该通过 JavaScript 在组件的 data 选项中声明初始值。
- 文本/多行文本
<input v-model="message" placeholder="edit me">
<textarea v-model="message" placeholder="add multiple lines"></textarea>
<p>Message is: {{ message }}</p>
- 复选框
<div id='example-3'>
<input type="checkbox" id="jack" value="Jack" v-model="checkedNames">
<label for="jack">Jack</label>
<input type="checkbox" id="john" value="John" v-model="checkedNames">
<label for="john">John</label>
<input type="checkbox" id="mike" value="Mike" v-model="checkedNames">
<label for="mike">Mike</label>
<br>
<span>Checked names: {{ checkedNames }}</span>
</div>
new Vue({
el: '#example-3',
data: {
checkedNames: []
}
})
//Checked names: [ "Jack", "John", "Mike" ]
- 单选按钮
<div id="example-4">
<input type="radio" id="one" value="One" v-model="picked">
<label for="one">One</label>
<br>
<input type="radio" id="two" value="Two" v-model="picked">
<label for="two">Two</label>
<br>
<span>Picked: {{ picked }}</span>
</div>
new Vue({
el: '#example-4',
data: {
picked: ''
}
})
//Picked: Two
- 选择框
<div id="example-5">
<select v-model="selected">
<option disabled value="">请选择</option>
<option>A</option>
<option>B</option>
<option>C</option>
</select>
<span>Selected: {{ selected }}</span>
</div>
new Vue({
el: '...',
data: {
selected: ''
}
})
//Selected: B
为多选时则返回一个数组Selected: [ "A", "B" ]
值绑定
- 复选框
<input
type="checkbox"
v-model="toggle"
true-value="yes"
false-value="no"
>
- 单选按钮
<input type="radio" v-model="pick" v-bind:value="a">
- 选择框的选项
<select v-model="selected">
<!-- 内联对象字面量 -->
<option v-bind:value="{ number: 123 }">123</option>
</select>
修饰符
.lazy,默认input事件触发,使用此修饰则改为change事件触发
<!-- 在“change”时而非“input”时更新 -->
<input v-model.lazy="msg" >
.number将输入的值转换为数值.trim过滤掉输入内容的首尾空白字符
10.组件
简介

组件 (Component) 是 Vue.js 最强大的功能之一。组件可以扩展 HTML 元素,封装可重用的代码。组件是具有特殊功能的自定义元素。
所有的 Vue 组件同时也都是 Vue 的实例,所以可接受相同的选项对象 (除了一些根级特有的选项) 并提供相同的生命周期钩子。
注册组件
全局组件
<div id="example">
<my-component></my-component>
</div>
//注意确保在初始化根实例之前注册组件
// 注册
Vue.component('my-component', {
template: '<div>A custom component!</div>'
})
局部组件
var Child = {
template: '<div>A custom component!</div>'
}
new Vue({
// ...
components: {
// <my-component> 将只在父组件模板中可用
'my-component': Child
}
})
自动注册
webpack 的 vue cli3+
import Vue from 'vue'
import upperFirst from 'lodash/upperFirst'
import camelCase from 'lodash/camelCase'
const requireComponent = require.context(
// 其组件目录的相对路径
'./components',
// 是否查询其子目录
false,
// 匹配基础组件文件名的正则表达式
/Base[A-Z]\w+\.(vue|js)$/
)
requireComponent.keys().forEach(fileName => {
// 获取组件配置
const componentConfig = requireComponent(fileName)
// 获取组件的 PascalCase 命名
const componentName = upperFirst(
camelCase(
// 剥去文件名开头的 `'./` 和结尾的扩展名
fileName.replace(/^\.\/(.*)\.\w+$/, '$1')
)
)
// 全局注册组件
Vue.component(
componentName,
// 如果这个组件选项是通过 `export default` 导出的,
// 那么就会优先使用 `.default`,
// 否则回退到使用模块的根。
componentConfig.default || componentConfig
)
})
注意
- data必须是带return的函数
- 如果将组件用于像
<ul>、<ol>、<table>、<select>这样的元素里面,为了遵循规范,应该使用is:
<table>
<tr is="my-row"></tr>
</table>
以下类型模板无此限制:<script type="text/x-template">、JavaScript 内联模板字符串、.vue 组件
单文件组件
可以包含<template>、<script>、<style>、<docs>四个元素。
<template>内只允许有一个根元素<style>可以有多个<docs>说明文档<script>、<style>支持src导入
组件通信

Prop
父组件向子组件传递数据。
Vue.component('child', {
// 声明 props
props: ['message'],
// 就像 data 一样,prop 也可以在模板中使用
// 同样也可以在 vm 实例中通过 this.message 来使用
template: '<span>{{ message }}</span>'
})
<child message="hello!"></child>
动态 Prop:
<child v-bind:my-message="parentMsg"></child>
如果你想把一个对象的所有属性作为 prop 进行传递,可以使用不带任何参数的 v-bind
todo: {
text: 'Learn Vue',
isComplete: false
}
<todo-item v-bind="todo"></todo-item>
//等价于
<todo-item
v-bind:text="todo.text"
v-bind:is-complete="todo.isComplete"
></todo-item>
字面量语法 vs 动态语法
<!-- 传递了一个字符串 "1" -->
<comp some-prop="1"></comp>
<!-- 传递真正的数值 -->
<comp v-bind:some-prop="1"></comp>
验证
为组件的 prop 指定验证规则,会在组件实例创建之前进行校验。如果传入的数据不符合要求,Vue 会发出警告。
Vue.component('example', {
props: {
// 基础类型检测 (`null` 指允许任何类型)
propA: Number,
// 可能是多种类型
propB: [String, Number],
// 必传且是字符串
propC: {
type: String,
required: true
},
// 数值且有默认值
propD: {
type: Number,
default: 100
},
// 数组/对象的默认值应当由一个工厂函数返回
propE: {
type: Object,
default: function () {
return { message: 'hello' }
}
},
// 自定义验证函数
propF: {
validator: function (value) {
return value > 10
}
}
}
})
type 可以是下面原生构造器:String、Number、Boolean、Function、Object、Array、Symbol
组件可以接收任意传入的特性,这些特性都会被添加到组件的根元素上,且会做合并处理。
自定义事件
子组件向父组件传递数据。
- 使用
$on(eventName)监听事件 - 使用
$emit(eventName)触发事件
<div id="counter-event-example">
<p>{{ total }}</p>
<button-counter v-on:increment="incrementTotal"></button-counter>
<button-counter v-on:increment="incrementTotal"></button-counter>
</div>
Vue.component('button-counter', {
template: '<button v-on:click="incrementCounter">{{ counter }}</button>',
data: function () {
return {
counter: 0
}
},
methods: {
incrementCounter: function () {
this.counter += 1
this.$emit('increment')
}
},
})
new Vue({
el: '#counter-event-example',
data: {
total: 0
},
methods: {
incrementTotal: function () {
this.total += 1
}
}
})
父子双向通信
.sync
@update的语法糖
<comp :foo.sync="bar"></comp>
this.$emit('update:foo', newValue)
等价于
<comp :foo="bar" @update:foo="val => bar = val"></comp>
this.$emit('update:foo', newValue)
- v-model(仅适用于表单输入组件)
v-on:input和v-bind:value的语法糖
<input v-model="something">
// 通过 input 事件带出数值
this.$emit('input', Number(formattedValue))
等价于
<input
v-bind:value="something"
v-on:input="something = $event.target.value">
this.$emit('input', Number(formattedValue))
非父子组件通信
- 简单场景
bus.js
var bus = new Vue()
// 触发组件 A 中的事件
bus.$emit('id-selected', 1)
// 在组件 B 创建的钩子中监听事件
bus.$on('id-selected', function (id) {
// ...
})
注: 还可以使用$ref、$parent、$child进行通信,不过不推荐。
- 复杂的场景请使用vuex
插槽
为了让组件可以组合,我们需要一种方式来混合父组件的内容与子组件自己的模板。这个过程被称为内容分发。
编译作用域: 父组件模板的内容在父组件作用域内编译;子组件模板的内容在子组件作用域内编译。
单个插槽
除非子组件模板包含至少一个 <slot> 插口,否则父组件的内容将会被丢弃。当子组件模板只有一个没有属性的插槽时,父组件传入的整个内容片段将插入到插槽所在的 DOM 位置,并替换掉插槽标签本身。
最初在 <slot> 标签中的任何内容都被视为备用内容。备用内容在子组件的作用域内编译,并且只有在宿主元素为空,且没有要插入的内容时才显示备用内容。
<!--子组件-->
<div>
<h2>我是子组件的标题</h2>
<slot>
只有在没有要分发的内容时才会显示。
</slot>
</div>
<!--父组件-->
<div>
<h1>我是父组件的标题</h1>
<my-component>
<p>这是一些初始内容</p>
<p>这是更多的初始内容</p>
</my-component>
</div>
<!--结果-->
<div>
<h1>我是父组件的标题</h1>
<div>
<h2>我是子组件的标题</h2>
<p>这是一些初始内容</p>
<p>这是更多的初始内容</p>
</div>
</div>
具名插槽
<slot> 元素可以用一个特殊的特性 name 来进一步配置如何分发内容。多个插槽可以有不同的名字。具名插槽将匹配内容片段中有对应 slot 特性的元素。
仍然可以有一个匿名插槽,它是默认插槽,作为找不到匹配的内容片段的备用插槽。如果没有默认插槽,这些找不到匹配的内容片段将被抛弃。
<!--子组件-->
<div class="container">
<header>
<slot name="header"></slot>
</header>
<main>
<slot></slot>
</main>
<footer>
<slot name="footer"></slot>
</footer>
</div>
<!--父组件-->
<app-layout>
<h1 slot="header">这里可能是一个页面标题</h1>
<p>主要内容的一个段落。</p>
<p>另一个主要段落。</p>
<p slot="footer">这里有一些联系信息</p>
</app-layout>
<!--结果-->
<div class="container">
<header>
<h1>这里可能是一个页面标题</h1>
</header>
<main>
<p>主要内容的一个段落。</p>
<p>另一个主要段落。</p>
</main>
<footer>
<p>这里有一些联系信息</p>
</footer>
</div>
作用域插槽
和普通的插槽对比,能够传递数据。
<!--子组件-->
<div class="child">
<slot text="hello from child"></slot>
</div>
<!--父组件-->
<div class="parent">
<child>
<!--2.5.0+,slot-scope 能被用在任意元素或组件中而不再局限于 <template>-->
<template slot-scope="props">
<span>hello from parent</span>
<span>{{ props.text }}</span>
</template>
</child>
</div>
<!--结果-->
<div class="parent">
<div class="child">
<span>hello from parent</span>
<span>hello from child</span>
</div>
</div>
动态组件
通过使用保留的 <component> 元素,并对其 is 特性进行动态绑定,你可以在同一个挂载点动态切换多个组件:
var vm = new Vue({
el: '#example',
data: {
currentView: 'home'
},
components: {
home: { /* ... */ },
posts: { /* ... */ },
archive: { /* ... */ }
}
})
keep-alive
把切换出去的组件保留在内存中,保留其状态或避免重新渲染
<keep-alive>
<component :is="currentView">
<!-- 非活动组件将被缓存! -->
</component>
</keep-alive>
注意事项
- 组件复用性,松耦合
- 谨慎使用ref
- 在大型应用中使用异步加载
- PascalCase声明, kebab-case使用
- 为递归组件添加name
- 对低开销的静态组件使用 v-once
11.过渡和动画
Vue 在插入、更新或者移除 DOM 时,提供多种不同方式的应用过渡效果。
单元素/组件的过渡
适用场景:条件渲染 (使用 v-if)、条件展示 (使用 v-show)、动态组件、组件根节点
<div id="demo">
<button v-on:click="show = !show">
Toggle
</button>
<transition name="fade">
<p v-if="show">hello</p>
</transition>
</div>
new Vue({
el: '#demo',
data: {
show: true
}
})
.fade-enter-active, .fade-leave-active {
transition: opacity .5s;
}
.fade-enter, .fade-leave-to /* .fade-leave-active below version 2.1.8 */ {
opacity: 0;
}
过渡的类名
- v-enter:定义进入过渡的开始状态。在元素被插入时生效,在下一个帧移除。
- v-enter-active:定义过渡的状态。在元素整个过渡过程中作用,在元素被插入时生效,在 transition/animation 完成之后移除。这个类可以被用来定义过渡的过程时间,延迟和曲线函数。
- v-enter-to: 2.1.8版及以上 定义进入过渡的结束状态。在元素被插入一帧后生效 (与此同时 v-enter 被删除),在 transition/animation 完成之后移除。
- v-leave: 定义离开过渡的开始状态。在离开过渡被触发时生效,在下一个帧移除。
- v-leave-active:定义过渡的状态。在元素整个过渡过程中作用,在离开过渡被触发后立即生效,在 transition/animation 完成之后移除。这个类可以被用来定义过渡的过程时间,延迟和曲线函数。
- v-leave-to: 2.1.8版及以上 定义离开过渡的结束状态。在离开过渡被触发一帧后生效 (与此同时 v-leave 被删除),在 transition/animation 完成之后移除。

image
动画
动画在css中使用animation即可,其他和过渡类似。
自定义过渡的类名
我们可以通过以下特性来自定义过渡类名:
enter-class、enter-active-class、enter-to-class (2.1.8+)、leave-class、leave-active-class、leave-to-class (2.1.8+)
<div id="example-3">
<button @click="show = !show">
Toggle render
</button>
<transition
name="custom-classes-transition"
enter-active-class="animated tada"
leave-active-class="animated bounceOutRight"
>
<p v-if="show">hello</p>
</transition>
</div>
设定持续时间
<transition :duration="1000">...</transition>
<transition :duration="{ enter: 500, leave: 800 }">...</transition>
JavaScript 钩子
<transition
v-on:before-enter="beforeEnter"
v-on:enter="enter"
v-on:after-enter="afterEnter"
v-on:enter-cancelled="enterCancelled"
v-on:before-leave="beforeLeave"
v-on:leave="leave"
v-on:after-leave="afterLeave"
v-on:leave-cancelled="leaveCancelled"
>
<!-- ... -->
</transition>
// ...
methods: {
// --------
// 进入中
// --------
beforeEnter: function (el) {
// ...
},
// 此回调函数是可选项的设置,done 是必须的
// 与 CSS 结合时使用
enter: function (el, done) {
// ...
done()
},
afterEnter: function (el) {
// ...
},
enterCancelled: function (el) {
// ...
},
// --------
// 离开时
// --------
beforeLeave: function (el) {
// ...
},
// 此回调函数是可选项的设置,done 是必须的
// 与 CSS 结合时使用
leave: function (el, done) {
// ...
done()
},
afterLeave: function (el) {
// ...
},
// leaveCancelled 只用于 v-show 中
leaveCancelled: function (el) {
// ...
}
}
初始渲染的过渡
可以通过 appear 特性设置节点在初始渲染的过渡
<!--css-->
<transition
appear
appear-class="custom-appear-class"
appear-to-class="custom-appear-to-class" (2.1.8+)
appear-active-class="custom-appear-active-class"
>
<!-- ... -->
</transition>
<!--JS钩子-->
<transition
appear
v-on:before-appear="customBeforeAppearHook"
v-on:appear="customAppearHook"
v-on:after-appear="customAfterAppearHook"
v-on:appear-cancelled="customAppearCancelledHook"
>
<!-- ... -->
</transition>
多个元素的过渡
当有相同标签名的元素切换时,建议给元素设置key。
过渡模式
- in-out:新元素先进行过渡,完成之后当前元素过渡离开。
- out-in:当前元素先进行过渡,完成之后新元素过渡进入。
<transition name="fade" mode="out-in">
<!-- ... the buttons ... -->
</transition>
多个组件的过渡
多个组件的过渡使用动态组件
<!--html-->
<transition name="component-fade" mode="out-in">
<component v-bind:is="view"></component>
</transition>
<!--js-->
new Vue({
el: '#transition-components-demo',
data: {
view: 'v-a'
},
components: {
'v-a': {
template: '<div>Component A</div>'
},
'v-b': {
template: '<div>Component B</div>'
}
}
})
列表过渡
使用 <transition-group> 组件。
- 它会以一个真实元素呈现:默认为一个
<span>。你也可以通过 tag 特性更换为其他元素。 - 内部元素 总是需要 提供唯一的 key 属性值
<div id="list-demo" class="demo">
<button v-on:click="add">Add</button>
<button v-on:click="remove">Remove</button>
<transition-group name="list" tag="p">
<span v-for="item in items" v-bind:key="item" class="list-item">
{{ item }}
</span>
</transition-group>
</div>
<transition-group> 组件还有一个特殊之处。不仅可以进入和离开动画,还可以改变定位。v-move 特性,它会在元素的改变定位的过程中应用。
<!--html-->
<transition-group name="flip-list" tag="ul">
<li v-for="item in items" v-bind:key="item">
{{ item }}
</li>
</transition-group>
<!--css-->
.flip-list-move {
transition: transform 1s;
}
也可以通过 move-class 属性手动设置
技巧
- 创建可复用过度组件,将
或者 作为根组件
<transition
name="very-special-transition"
mode="out-in"
v-on:before-enter="beforeEnter"
v-on:after-enter="afterEnter">
<slot></slot>
</transition>
- 动态过渡,通过动态绑定name实现
<transition v-bind:name="transitionName">
<!-- ... -->
</transition>
12.可复用性和组合
混合
混合 (mixins) 是一种分发 Vue 组件中可复用功能的非常灵活的方式。混合对象可以包含任意组件选项。当组件使用混合对象时,所有混合对象的选项将被混入该组件本身的选项。
// 定义一个混合对象
var myMixin = {
created: function () {
this.hello()
},
methods: {
hello: function () {
console.log('hello from mixin!')
}
}
}
// 定义一个使用混合对象的组件
var Component = Vue.extend({
mixins: [myMixin]
})
- 当组件和混合对象含有同名选项时,这些选项将以恰当的方式混合。比如,同名钩子函数将混合为一个数组,因此都将被调用。另外,混合对象的 钩子将在组件自身钩子 之前 调用 。
- 值为对象的选项,例如 methods, components 和 directives,将被混合为同一个对象。两个对象键名冲突时,取组件对象的键值对。
Vue.extend()也使用同样的策略进行合并。
自定义指令
除了核心功能默认内置的指令 (v-model 和 v-show),Vue 也允许注册自定义指令。
// 注册一个全局自定义指令 `v-focus`
Vue.directive('focus', {
// 当被绑定的元素插入到 DOM 中时……
inserted: function (el) {
// 聚焦元素
el.focus()
}
})
// 注册一个局部自定义指令
directives: {
focus: {
// 指令的定义
inserted: function (el) {
el.focus()
}
}
}
//使用
<input v-focus>
钩子函数
一个指令定义对象可以提供如下几个钩子函数 (均为可选):
bind:只调用一次,指令第一次绑定到元素时调用。在这里可以进行一次性的初始化设置。inserted:被绑定元素插入父节点时调用 (仅保证父节点存在,但不一定已被插入文档中)。update:所在组件的 VNode 更新时调用,但是可能发生在其子 VNode 更新之前。指令的值可能发生了改变,也可能没有。但是你可以通过比较更新前后的值来忽略不必要的模板更新 (详细的钩子函数参数见下)。componentUpdated:指令所在组件的 VNode 及其子 VNode 全部更新后调用。unbind:只调用一次,指令与元素解绑时调用。
钩子函数参数
指令钩子函数会被传入以下参数:
-
el:指令所绑定的元素,可以用来直接操作 DOM 。 -
binding:一个对象,包含以下属性:name:指令名,不包括 v- 前缀。value:指令的绑定值,例如:v-my-directive="1 + 1" 中,绑定值为 2。oldValue:指令绑定的前一个值,仅在 update 和 componentUpdated 钩子中可用。无论值是否改变都可用。expression:字符串形式的指令表达式。例如 v-my-directive="1 + 1" 中,表达式为 "1 + 1"。arg:传给指令的参数,可选。例如 v-my-directive:foo 中,参数为 "foo"。modifiers:一个包含修饰符的对象。例如:v-my-directive.foo.bar 中,修饰符对象为 { foo: true, bar: true }。
-
vnode:Vue 编译生成的虚拟节点。移步 VNode API 来了解更多详情。 -
oldVnode:上一个虚拟节点,仅在 update 和 componentUpdated 钩子中可用。
渲染函数 & JSX
https://cn.vuejs.org/v2/guide/render-function.html
渲染函数render
createElement
// @returns {VNode}
createElement(
// {String | Object | Function}
// 一个 HTML 标签字符串,组件选项对象,或者
// 解析上述任何一种的一个 async 异步函数,必要参数。
'div',
// {Object}
// 一个包含模板相关属性的数据对象
// 这样,您可以在 template 中使用这些属性。可选参数。
{
// (详情见下面的数据对象)
},
// {String | Array}
// 子节点 (VNodes),由 `createElement()` 构建而成,
// 或使用字符串来生成“文本节点”。可选参数。
[
'先写一些文字',
createElement('h1', '一则头条'),
createElement(MyComponent, {
props: {
someProp: 'foobar'
}
})
]
)
数据对象:
{
// 和`v-bind:class`一样的 API
'class': {
foo: true,
bar: false
},
// 和`v-bind:style`一样的 API
style: {
color: 'red',
fontSize: '14px'
},
// 正常的 HTML 特性
attrs: {
id: 'foo'
},
// 组件 props
props: {
myProp: 'bar'
},
// DOM 属性
domProps: {
innerHTML: 'baz'
},
// 事件监听器基于 `on`
// 所以不再支持如 `v-on:keyup.enter` 修饰器
// 需要手动匹配 keyCode。
on: {
click: this.clickHandler
},
// 仅对于组件,用于监听原生事件,而不是组件内部使用
// `vm.$emit` 触发的事件。
nativeOn: {
click: this.nativeClickHandler
},
// 自定义指令。注意,你无法对 `binding` 中的 `oldValue`
// 赋值,因为 Vue 已经自动为你进行了同步。
directives: [
{
name: 'my-custom-directive',
value: '2',
expression: '1 + 1',
arg: 'foo',
modifiers: {
bar: true
}
}
],
// Scoped slots in the form of
// { name: props => VNode | Array<VNode> }
scopedSlots: {
default: props => createElement('span', props.text)
},
// 如果组件是其他组件的子组件,需为插槽指定名称
slot: 'name-of-slot',
// 其他特殊顶层属性
key: 'myKey',
ref: 'myRef'
}
过滤器
过滤器可以用在两个地方:双花括号插值和 v-bind 表达式。
<!-- 在双花括号中 -->
{{ message | capitalize }}
<!-- 在 `v-bind` 中 -->
<div v-bind:id="rawId | formatId"></div>
//定义局部过滤器
filters: {
capitalize: function (value) {
if (!value) return ''
value = value.toString()
return value.charAt(0).toUpperCase() + value.slice(1)
}
}
//定义全局过滤器
Vue.filter('capitalize', function (value) {
if (!value) return ''
value = value.toString()
return value.charAt(0).toUpperCase() + value.slice(1)
})
- 过滤器可以串联,依次执行,前面的输出作为后面一个的输入。
{{ message | filterA | filterB }}
- 过滤器可以接收参数(管道符前面的值作为第一个参数,括号内的第一个参数为第二个,依次类推)
{{ message | filterA('arg1', arg2) }}
13.Vue-Router
安装
- 直接用
<script>引入(本地或者cdn) - npm
npm install vue
必须要通过 Vue.use() 明确地安装路由功能,且要通过 router 配置参数注入Vue实例,从而让整个应用都有路由功能。
作用
将页面组件(components)映射到路由(routes),然后告诉 vue-router 在哪里渲染它们
router-link
to:属性指定目标地址,默认渲染成带有正确链接的 标签,replace:相当于router.replace()不会留下 history 记录append:设置 append 属性后,则在当前(相对)路径前添加基路径。例如,我们从 /a 导航到一个相对路径 b,如果没有配置 append,则路径为 /b,如果配了,则为 /a/btag:属性生成别的标签.。另外,当目标路由成功激活时,链接元素自动设置一个表示激活的 CSS 类名。active-class:链接激活时使用的 CSS 类名。默认值可以通过路由的构造选项 linkActiveClass 来全局配置。
将激活 class 应用在外层元素:
<router-link tag="li" to="/foo">
<a>/foo</a>
</router-link>
在这种情况下,<a> 将作为真实的链接(它会获得正确的 href 的),而 "激活时的CSS类名" 则设置到外层的 <li>。
router-view
路由视图容器
<transition>
<!--使用路由缓存-->
<keep-alive>
<router-view></router-view>
</keep-alive>
</transition>
如果 <router-view>设置了名称,则会渲染对应的路由配置中 components 下的相应组件。
<!--html-->
<router-view class="view one"></router-view>
<router-view class="view two" name="a"></router-view>
<router-view class="view three" name="b"></router-view>
<!--js-->
const router = new VueRouter({
routes: [
{
path: '/',
components: {
default: Foo,
a: Bar,
b: Baz
}
}
]
})
动态路由匹配
- 动态路径参数
params
//定义
routes: [
// 动态路径参数 以冒号开头
{ path: '/user/:id', component: User }
]
//调用
$route.params.id
- 动态路径查询参数
query
//定义
routes: [
// 动态路径参数 以冒号开头
{ path: '/user?id=6456456', component: User }
]
//调用
$route.query.id
- 区别:params定义了就是路由的一部分,就必须要传,否则匹配失败,query可以缺省
响应路由参数的变化
当路由参数变化时,组件的生命周期钩子不会再被调用。
想对路由参数的变化作出响应的话,有以下两种方式:
- watch(监测变化) $route 对象:
const User = {
template: '...',
watch: {
'$route' (to, from) {
// 对路由变化作出响应...
}
}
}
- 使用beforeRouteUpdate 守卫:
const User = {
template: '...',
beforeRouteUpdate (to, from, next) {
// react to route changes...
// don't forget to call next()
}
}
匹配优先级
同一个路径可以匹配多个路由时,谁先定义的,谁的优先级就最高。
因此,404类的页面一定要放在最后,路由是按照声明顺序匹配,如果不是最后则404之后的页面都会跳转到404。
嵌套路由
const router = new VueRouter({
routes: [
{ path: '/user/:id', component: User,
children: [
{
// 当 /user/:id/profile 匹配成功,
// UserProfile 会被渲染在 User 的 <router-view> 中
path: 'profile',
component: UserProfile
},
{
// 当 /user/:id/posts 匹配成功
// UserPosts 会被渲染在 User 的 <router-view> 中
path: 'posts',
component: UserPosts
}
]
}
]
})
- 以 / 开头的嵌套路径会被当作根路径。 这让你充分的使用嵌套组件而无须设置嵌套的路径。
- 如果想在父路由渲染内容,可以定义一个空的子路由。
编程式的导航
router.push(location, onComplete?, onAbort?)
导航到不同的 URL,会向 history 栈添加一个新的记录。
在 Vue 实例内部,调用 this.$router.push
// 字符串
router.push('home')
// 对象
router.push({ path: 'home' })
// 命名的路由
router.push({ name: 'user', params: { userId: 123 }})
// 带查询参数,变成 /register?plan=private
router.push({ path: 'register', query: { plan: 'private' }})
- onComplete:在导航成功完成 (在所有的异步钩子被解析之后) 调用
- onAbort:在导航终止 (导航到相同的路由、或在当前导航完成之前导航到另一个不同的路由) 调用
router.replace(location, onComplete?, onAbort?)
和router.push功能一样,唯一区别就是不会向 history 添加新记录
router.go(n)
前进或后退nN步,类似 window.history.go(n)
// 在浏览器记录中前进一步,等同于 history.forward()
router.go(1)
// 后退一步记录,等同于 history.back()
router.go(-1)
重定向
const router = new VueRouter({
routes: [
//path
{ path: '/a', redirect: '/b' },
//name
{ path: '/a', redirect: { name: 'foo' }},
//方法
{ path: '/a', redirect: to => {
// 方法接收 目标路由 作为参数
// return 重定向的 字符串路径/路径对象
}}
]
})
别名
/a 的别名是 /b,意味着,当用户访问 /b 时,URL 会保持为 /b,但是路由匹配则为 /a,就像用户访问 /a 一样
const router = new VueRouter({
routes: [
{ path: '/a', component: A, alias: '/b' }
]
})
路由组件传参
使用 props 将组件和路由解耦
const User = {
props: ['id'],
template: '<div>User {{ id }}</div>'
}
const router = new VueRouter({
routes: [
{ path: '/user/:id', component: User, props: true },
// 对于包含命名视图的路由,你必须分别为每个命名视图添加 `props` 选项:
{
path: '/user/:id',
components: { default: User, sidebar: Sidebar },
props: { default: true, sidebar: false }
}
]
})
- 如果 props 被设置为 true,route.params 将会被设置为组件属性
- 如果 props 是一个对象,它会被按原样设置为组件属性。当 props 是静态的时候有用。
const router = new VueRouter({
routes: [
{ path: '/promotion/from-newsletter', component: Promotion, props: { newsletterPopup: false } }
]
})
- 你可以创建一个函数返回 props。这样你便可以将参数转换成另一种类型,将静态值与基于路由的值结合等等。
const router = new VueRouter({
routes: [
{ path: '/search', component: SearchUser, props: (route) => ({ query: route.query.q }) }
]
})
HTML5 History 模式
vue-router 默认 hash 模式。
开启history 模式,将充分利用 history.pushState API 来完成 URL 跳转而无须重新加载页面,但需要后端配合。
const router = new VueRouter({
mode: 'history',
routes: [...]
})
导航守卫
vue-router 提供的导航守卫主要用来通过跳转或取消的方式守卫导航。
全局
//前置守卫:确保要调用 next 方法,否则钩子就不会被 resolved。
router.beforeEach((to, from, next) => {
// ...
})
//后置守卫
router.afterEach((to, from) => {
// ...
})
//解析守卫:在导航被确认之前,同时在所有组件内守卫和异步路由组件被解析之后,解析守卫就被调用
router.beforeResolve((to, from) => {
// ...
})
参数说明
to: Route:即将要进入的目标 路由对象from: Route:当前导航正要离开的路由next: Function:一定要调用该方法来 resolve 这个钩子。执行效果依赖 next 方法的调用参数。next():进行管道中的下一个钩子。如果全部钩子执行完了,则导航的状态就是 confirmed (确认的)。next(false):中断当前的导航。如果浏览器的 URL 改变了(可能是用户手动或者浏览器后退按钮),那么 URL 地址会重置到 from 路由对应的地址。next('/')或者next({ path: '/' }):跳转到一个不同的地址。当前的导航被中断,然后进行一个新的导航。你可以向 next 传递任意位置对象,且允许设置诸如replace: true、name: 'home'之类的选项以及任何用在 router-link 的 to prop 或 router.push 中的选项。next(error):(2.4.0+) 如果传入 next 的参数是一个 Error 实例,则导航会被终止且该错误会被传递给router.onError()注册过的回调。
路由独享的守卫
//与全局前置守卫的方法参数是一样的
const router = new VueRouter({
routes: [
{
path: '/foo',
component: Foo,
beforeEnter: (to, from, next) => {
// ...
}
}
]
})
组件内的守卫
const Foo = {
template: `...`,
beforeRouteEnter (to, from, next) {
// 在渲染该组件的对应路由被 confirm 前调用
// 不!能!获取组件实例 `this`
// 因为当守卫执行前,组件实例还没被创建
},
beforeRouteUpdate (to, from, next) {
// 在当前路由改变,但是该组件被复用时调用
// 举例来说,对于一个带有动态参数的路径 /foo/:id,在 /foo/1 和 /foo/2 之间跳转的时候,
// 由于会渲染同样的 Foo 组件,因此组件实例会被复用。而这个钩子就会在这个情况下被调用。
// 可以访问组件实例 `this`
},
beforeRouteLeave (to, from, next) {
// 导航离开该组件的对应路由时调用
// 可以访问组件实例 `this`
}
}
beforeRouteEnter 守卫 不能 访问 this,因为守卫在导航确认前被调用,因此即将登场的新组件还没被创建。可以通过传一个回调给 next来访问组件实例。
beforeRouteEnter (to, from, next) {
next(vm => {
// 通过 `vm` 访问组件实例
})
}
解析流程
- 导航被触发。
- 在失活的组件里调用离开守卫。
- 调用全局的 beforeEach 守卫。
- 在重用的组件里调用 beforeRouteUpdate 守卫 (2.2+)。
- 在路由配置里调用 beforeEnter。
- 解析异步路由组件。
- 在被激活的组件里调用 beforeRouteEnter。
- 调用全局的 beforeResolve 守卫 (2.5+)。
- 导航被确认。
- 调用全局的 afterEach 钩子。
- 触发 DOM 更新。
- 用创建好的实例调用 beforeRouteEnter 守卫中传给 next 的回调函数。
路由元信息
配置meta字段记录元信息
//定义
{
path: 'bar',
component: Bar,
// a meta field
meta: { requiresAuth: true }
}
//访问
$route.matched
过渡动效
<transition>
<router-view></router-view>
</transition>
<!-- 使用动态的 transition name -->
<transition :name="transitionName">
<router-view></router-view>
</transition>
14.Vuex
安装
- 直接用
<script>引入(本地或者cdn) - npm
npm install vuex
必须要通过 Vue.use() 明确地安装vuex,且要通过 store 配置参数注入Vue实例。
简介
Vuex 是一个专为 Vue.js 应用程序开发的状态管理模式。它采用集中式存储管理应用的所有组件的状态,并以相应的规则保证状态以一种可预测的方式发生变化。

state
- 状态仓库,全局的数据共享中心
- 改变 state 中的状态的唯一途径就是显式地提交 (commit) mutation
- 获取状态使用计算属性
- mapState辅助函数
// 在单独构建的版本中辅助函数为 Vuex.mapState
import { mapState } from 'vuex'
export default {
// ...
computed: mapState({
// 箭头函数可使代码更简练
count: state => state.count,
// 传字符串参数 'count' 等同于 `state => state.count`
countAlias: 'count',
// 为了能够使用 `this` 获取局部状态,必须使用常规函数
countPlusLocalState (state) {
return state.count + this.localCount
}
})
}
--------------
//当映射的计算属性的名称与 state 的子节点名称相同时,我们也可以给 mapState 传一个字符串数组
computed: mapState([
// 映射 this.count 为 store.state.count
'count'
])
--------------
computed: {
localComputed () { /* ... */ },
// 使用对象展开运算符将此对象混入到外部对象中
...mapState({
// ...
})
}
Getters
如果有多处都需要从store中派生(进行二次处理)出一些状态,那么可以使用getter(store 的计算属性,依赖更新)
getters: {
//state 作为其第一个参数
doneTodos: state => {
return state.todos.filter(todo => todo.done)
},
//接受其他 getter 作为第二个参数
doneTodosCount: (state, getters) => {
return getters.doneTodos.length
}
}
//调用
store.getters.doneTodosCount // -> 1
- mapGetters辅助函数将 store 中的 getter 映射到局部计算属性,用法和mapState一样
import { mapGetters } from 'vuex'
computed: {
// 使用对象展开运算符将 getter 混入 computed 对象中
...mapGetters([
'doneTodosCount',
'anotherGetter',
// ...
])
}
Mutations
更改 Vuex 的 store 中的状态的唯一方法是提交 (commit)。建议名字大写。 mutation,但是请勿进行异步操作。
mutations: {
increment (state) {
// 变更状态
state.count++
}
}
//调用
store.commit('increment')
- 提交载荷(Payload)
载荷即commit中额外的参数。
mutations: {
increment (state, n) {
state.count += n
}
}
//调用
store.commit('increment', 10)
-------------
//推荐使用对象
mutations: {
increment (state, payload) {
state.count += payload.amount
}
}
store.commit('increment', {
amount: 10
})
//对象风格提交
store.commit({
type: 'increment',
amount: 10
})
- mapMutations 辅助函数将组件中的 methods 映射为 store.commit 调用
import { mapMutations } from 'vuex'
export default {
// ...
methods: {
...mapMutations([
'increment', // 将 `this.increment()` 映射为 `this.$store.commit('increment')`
// `mapMutations` 也支持载荷:
'incrementBy' // 将 `this.incrementBy(amount)` 映射为 `this.$store.commit('incrementBy', amount)`
]),
...mapMutations({
add: 'increment' // 将 `this.add()` 映射为 `this.$store.commit('increment')`
})
}
}
Actions
Action 类似于 mutation,区别在于:
- Action 提交的是 mutation,而不是直接变更状态。
- Action 可以包含任意异步操作。
actions: {
increment (context) {
context.commit('increment')
}
}
//分发
store.dispatch('increment')
Action 函数接受一个与 store 实例(不是 store 实例本身)具有相同方法和属性的 context(context.state/context.getters/context.commit)对象,也可以运用参数结构。
actions: {
increment ({ commit }) {
commit('increment')
}
}
- 同样支持载荷和对象方式
// 以载荷形式分发
store.dispatch('incrementAsync', {
amount: 10
})
// 以对象形式分发
store.dispatch({
type: 'incrementAsync',
amount: 10
})
- mapActions 辅助函数将组件的 methods 映射为 store.dispatch 调用
import { mapActions } from 'vuex'
export default {
// ...
methods: {
...mapActions([
'increment', // 将 `this.increment()` 映射为 `this.$store.dispatch('increment')`
// `mapActions` 也支持载荷:
'incrementBy' // 将 `this.incrementBy(amount)` 映射为 `this.$store.dispatch('incrementBy', amount)`
]),
...mapActions({
add: 'increment' // 将 `this.add()` 映射为 `this.$store.dispatch('increment')`
})
}
}
- Promise
actions: {
actionA ({ commit }) {
return new Promise((resolve, reject) => {
setTimeout(() => {
commit('someMutation')
resolve()
}, 1000)
})
},
//调用其他action
actionB ({ dispatch, commit }) {
return dispatch('actionA').then(() => {
commit('someOtherMutation')
})
}
}
store.dispatch('actionA').then(() => {
// ...
})
- async / await
// 假设 getData() 和 getOtherData() 返回的是 Promise
actions: {
async actionA ({ commit }) {
commit('gotData', await getData())
},
async actionB ({ dispatch, commit }) {
await dispatch('actionA') // 等待 actionA 完成
commit('gotOtherData', await getOtherData())
}
}
Modules
将store分割成模块,每个模块拥有自己的 state、mutation、action、getter。
- 获取根节点状态rootState
actions: {
incrementIfOddOnRootSum ({ state, commit, rootState }) {
if ((state.count + rootState.count) % 2 === 1) {
commit('increment')
}
}
}
getters: {
sumWithRootCount (state, getters, rootState) {
return state.count + rootState.count
}
}
- 命名空间:所有 getter、action 及 mutation 都会自动根据模块注册的路径调整命名
modules: {
account: {
namespaced: true,
// 模块内容(module assets)
state: {}, // 模块内的状态已经是嵌套的了,使用 `namespaced` 属性不会对其产生影响
getters: {},
actions: {},
mutations: {}
}
}
- 访问全局state 和 getter
getters: {
// 在这个模块的 getter 中,`getters` 被局部化了
// 你可以使用 getter 的第四个参数来调用 `rootGetters`
someGetter (state, getters, rootState, rootGetters) {}
}
actions: {
// 在这个模块中, dispatch 和 commit 也被局部化了
// 他们可以接受 `root` 属性以访问根 dispatch 或 commit
someAction ({ dispatch, commit, getters, rootGetters }) {}
}
带命名空间的绑定函数
- mapState, mapGetters, mapActions 和 mapMutations的第一个参数接受模块的空间名称字符串
computed: {
...mapState('some/nested/module', {
a: state => state.a,
b: state => state.b
})
},
methods: {
...mapActions('some/nested/module', [
'foo',
'bar'
])
}
- createNamespacedHelpers创建
import { createNamespacedHelpers } from 'vuex'
const { mapState, mapActions } = createNamespacedHelpers('some/nested/module')
export default {
computed: {
// 在 `some/nested/module` 中查找
...mapState({
a: state => state.a,
b: state => state.b
})
},
methods: {
// 在 `some/nested/module` 中查找
...mapActions([
'foo',
'bar'
])
}
}
模块动态注册store.registerModule
// 注册模块 `myModule`
store.registerModule('myModule', {
// ...
})
// 注册嵌套模块 `nested/myModule`
store.registerModule(['nested', 'myModule'], {
// ...
})
使用store.unregisterModule(moduleName) 来动态卸载模块
15.自定义指令
在 Vue2.0 中,代码复用和抽象的主要形式是组件。然而,有的情况下,你仍然需要对普通 DOM 元素进行底层操作,这时候就会用到自定义指令
创建Vue的自定义指令的这五个钩子函数都是可选的,不一定要全部出现。而这其中bind和update两个钩子函数是最有用的。在实际使用的时候,我们应该根据需求做不同的选择。比如在恰当的时间通过bind钩子函数去初始化实例,update钩子函数去做对应的参数更新和使用unbind钩子函数去释放实例资源占用等。
bind(el, binding, vnode)
inserted(el, binding, vnode)
update(el, binding, vnode, oldVnode)
componentUpdated(el, binding, vnode, oldVnode)
unbind(el, binding, vnode)
钩子函数参数
指令钩子函数会被传入以下参数:
el:指令所绑定的元素,可以用来直接操作DOM
binding:一个对象,这个对象包含一些属性,稍后列出每个属性的含义
vnode:Vue编译生成的虚拟节点。有关于VNode更多的资料,可以阅读VNode相关的API
oldVnode:上一个虚拟节点,仅在update和componentUpdated两个钩子函数中可用
binding参数是一个对象,其包含以下一些属性:
name:指令名,不包括v-前缀
value:指令的绑定值,如例v-hello = "1 + 1"中,绑定值为2
oldValue:指令绑定的前一个值,仅在update和componentUpdated钩子中可用,无论值是否改变都可用
expression:字符串形式的指令表达式。例如v-hello = "1 + 1"中,表达式为"1 + 1"
arg:传给指令的参数,可选。例如v-hello:message中,参数为"message"
modifiers:一个包含修饰符的对象。例如v-hello.foo.bar中,修饰符对象为{foo:true, bar:true}
除了 el 之外,其它参数都应该是只读的,切勿进行修改。如果需要在钩子之间共享数据,建议通过元素的 dataset 来进行。著作权归作者所有。
函数简写
在很多时候,你可能想在 bind 和 update 时触发相同行为,而不关心其它的钩子。比如这样写:
Vue.directive('color-swatch', function (el, binding) {
el.style.backgroundColor = binding.value
})
对象字面量
如果指令需要多个值,可以传入一个 JavaScript 对象字面量。记住,指令函数能够接受所有合法的 JavaScript 表达式。
<div v-demo="{ color: 'white', text: 'hello!' }"></div>
Vue.directive('demo', function (el, binding) {
console.log(binding.value.color) // => "white"
console.log(binding.value.text) // => "hello!"
})
16.编码规范
编码规范
-
每一个 Vue 组件(等同于模块)首先)必须专注于解决一个单一的问题,独立的、可复用的、微小的 和 可测试的。
-
组件名应该始终是多个单词的,根组件 App 除外,切勿使用保留字;原则:有意义的,简短,可读性。
-
组件的data必须是一个带return的函数
-
props尽可能使用原始类型的数据,且需要指定其类型
-
为 v-for 设置键值,避免v-if 和 v-for 同时用在同一个元素上
-
为组件样式设置作用域
-
组件结构合理,简洁,添加name
-
谨慎使用this.$parent,this.$refs
-
单文件组件文件名的大小写(采用大驼峰),模板中使用连字符kebab-case
-
指令缩写
参考资料:
https://pablohpsilva.github.io/vuejs-component-style-guide/#/chinese
https://vue-loader.vuejs.org/zh-cn/start/spec.html